365英国上市公司(集团)官方网站-Global Platform
加入收藏
|
集团首页
网站首页
关于我们
365英国上市集团简介
现任领导
机构设置
365英国上市集团新闻
信息公开
团队力量
基础兽医系
预防兽医系
临床兽医系
动物药学系
实验中心
旗下产业
专业介绍
工作动态
学科与研究生教育
重点学科
兽医学学位点简介
公司产品
科学研究
科研团队
学术交流
党建工作
党务公开
工作动态
员工工作
本科生员工工作
研究生员工工作
工会工作
栏目分类
教授
副教授
讲师
最新文章
04-15
段德勇副教授简介
10-14
刘伟副教授简介
10-11
胡仕凤副教授简介
10-11
雷红宇副教授简介
10-11
胡仕凤副教授简介
10-11
董伟副教授简介
热门文章
09-18
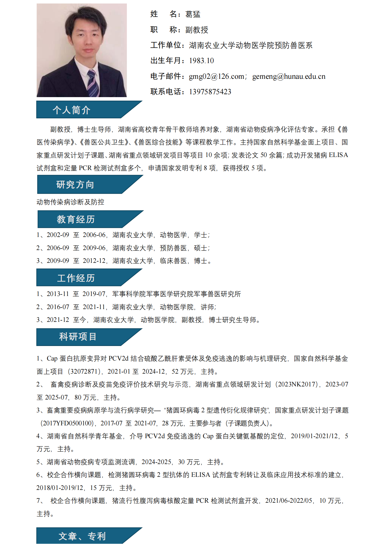
葛猛副教授简介
09-18
袁晓民副教授简介
10-11
董伟副教授简介
10-11
胡仕凤副教授简介
10-11
雷红宇副教授简介
10-11
胡仕凤副教授简介
首页
>
团队力量
>
预防兽医系
>
副教授
葛猛副教授简介
时间: 2024/09/18 来源:365英国上市集团 点击:
次
点击下载文件:
上一篇:
董伟副教授简介
下一篇:
袁晓民副教授简介