为全面做好疫情防控常态化背景下的硕士研究生招生考试复试工作,根据《教育部关于印发<2022 年全国硕士研究生招生工作管理规定>的通知》(教学函〔2021〕2 号)、《教育部高校员工司关于做好 2022 年全国硕士研究生招生录取工作的通知》(教学司〔2022〕4 号)等文件以及湖南省教育与考试相关会议精神,根据英国365上市公司《英国365上市公司2022年硕士研究生复试录取工作方案》的要求,结合公司实际情况,现制定365英国上市集团2022年硕士研究生复试录取工作方案。具体如下:
一、指导原则
根据上级关于疫情防控常态化的相关要求,遵循“按需招生、全面衡量、择优录取、宁缺毋滥”的原则,在确保安全性、公平性和科学性的基础上,统筹兼顾、精准施策、规范管理,坚持疫情防控与复试工作“两手抓、两不误”的工作方针,平稳有序做好2022 年公司硕士研究生招生复试录取工作。
二、工作机构及职责
1、365英国上市集团研究生招生工作领导小组
组 长:孙志良、郑晓峰
副组长:姚文昌、苏建明、首 道、刘国华
组 员:易金娥、王乃东、余兴龙、曾建国、陈 韬、杨 青
秘 书:曾 珠、胡仕凤
职 责:统筹协调,全面负责公司的研究生复试及录取工作,审定本公司复试录取工作方案;遴选学科专业复试专家组成员;审查复试结果;商讨处理复试工作中出现的问题。
2、365英国上市集团研究生复试工作小组
组 长:郑晓峰
副组长:首 道
组 员:曾 珠、胡仕凤、刘林艳、晏美清
伍 勇、湛 洋、李 芬、柳亦松
职 责:负责制定公司复试录取工作方案;组织复试科目命题和试题试卷等考核材料的保密管理;培训复试专家组成员;对考生进行资格审查、调档和政审。
3、疫情防控应急处理小组
组 长:孙志良
副组长:苏建明
组 员:李小英、曾 珠、刘林艳、晏美清
职 责:制定公司疫情防控工作方案和应急预案。复试中的疫情防控工作根据公司有关文件执行。明确考点考场的防疫措施,做好面试教师、工作人员的健康监测、登记和新冠肺炎排查工作。要对考试场所统一进行消毒,保证环境卫生和良好通风。
4、学科(领域)复试专家小组(按报考类型方向分组):
学术型硕士复试小组分组:
学硕领衔人: 易金娥
学位点总秘书:邬 静
第一组:基础兽医学学位点
组 长:陈 韬
成 员:孙志良 郑晓峰 苏建明 刘兆颖 李丕顺 刘进辉
肖红波
秘 书:伍 勇
候考官:张虹亮
统分员:袁志航
第二组:预防兽医学学位点
组 长:余兴龙
成 员:程天印 刘国华 黎满香 雷红宇 刘 伟 段德勇
秘 书:李 芬
候考官:袁晓民
统分员:葛 猛
第三组:临床兽医学学位点
组 长:杨 青
成 员:文利新 杨 毅 王乃东 袁安文 易金娥
邬 静 刘 磊 王水莲 贾杏林 许道军
秘 书:湛 洋
候考官:杨凌宸
统分员:李荣芳
第四组:中兽药学位点
组 长:曾建国
成 员:刘自逵 张明军 程辟 谢红旗
秘 书:柳亦松
候考官:蒋 涛
专业型硕士(非全日制)复试小组分组:
专硕领衔人: 王乃东
学位点总秘书:胡仕凤
第一组:
组 长:孙志良
成 员:郑晓峰 邬 静 陈 韬 刘兆颖 黄复深 葛 猛
秘 书:柳亦松
候考官:纪春晓
第二组:
组 长:刘进辉
成 员:余兴龙 苏建明 王水莲 程 辟 尹 崇 袁安文
秘 书: 伍 勇
候考官:袁晓民
第三组:
组 长:王乃东
成 员:程天印 邓治邦 刘国华 张明军 董 伟 王贵平
秘 书:胡仕凤
候考官:李芬
第四组:
组 长:曾建国
成 员:文利新 杨 毅 杨 青 黎满香 刘磊 袁志航
秘 书:湛洋
候考官:杨凌宸
学科(领域)复试工作小组由不少于5名具有副教授及以上职称或博士学位的中级职称导师组成,其中1人为组长;另须配备秘书1名,负责记录复试情况,对专家打分表、复试成绩等表格进行整理、统计、上报及相关复试材料的存档等工作;候考官1名,负责核验考生身份及资格审查,向考生发送消息通知、组织考生有序参加面试,负责本组复试场地秩序维护、复试全程网络设备调试与全程录像录音资料的留存。
学科(领域)复试工作小组负责对本学科(领域)硕士研究生的专业知识和综合能力测试,确定考生面试和实践能力考核的具体内容、评分标准、程序,并具体组织实施。
5、网络远程复试技术保障小组(各复试小组紧急联系人及联系方式):
公司紧急联系人: 曾 珠(13787123232)
刘林艳(13548532454)
基础兽医学学位点:伍 勇(15675803495)
预防兽医学学位点:李 芬(13487587954)
临床兽医学学位点:湛 洋(15874174276)
中兽药学位点: 柳亦松(18684669768)
全日制/非全日制兽医硕士专业学位点:胡仕凤(13974972250)
6、365英国上市集团研究生招生工作督查小组
组 长:孙志良
副组长:姚文昌 苏建明
组 员:程天印 刘进辉 黎满香 谢红旗 邬 静 尹 崇
职 责:负责公司复试过程各个环节的监督检查,受理考生的举报、投诉事宜。招生信息公开网址/。
监督办公室:英国365上市公司第三教学楼308
监督电话:0731-84635233
三、进入复试的初试成绩基本要求
1、各二级学科方向复试基本分数线如下图所示:
|
序号 |
类别 |
学科专业 |
类型 |
学科代码 |
总分要求 |
复试人数 |
英语 |
政治 |
专业一 |
专业二 |
|
1 |
学硕 |
临床兽医学 |
全日制 |
090603 |
300 |
16 |
35 |
35 |
70 |
70 |
|
2 |
学硕 |
预防兽医学 |
全日制 |
090602 |
358 |
15 |
40 |
60 |
90 |
110 |
|
3 |
学硕 |
基础兽医学 |
全日制 |
090601 |
273 |
13 |
33 |
33 |
50 |
50 |
|
4 |
学硕 |
中兽药学 |
全日制 |
0906Z1 |
280 |
10 |
35 |
35 |
70 |
70 |
|
5 |
专硕 |
兽医硕士 |
全日制 |
095200 |
267 |
120 |
33 |
33 |
50 |
50 |
|
6 |
专硕 |
兽医硕士 |
非全日制 |
095200 |
267 |
4 |
33 |
33 |
50 |
50 |
2、各学科专业(专业学位领域、研究方向)的招生计划
|
类别 |
学习方式 |
学科
代码 |
学科名称 |
上线
人数 |
研究方向 |
计划总数 |
其中单列指标 |
|
推免 |
单考 |
士兵 |
|
学术型硕士 |
全日制 |
090600 |
兽医学 |
87 |
01基础兽医学 |
11 |
|
|
|
|
02预防兽医学 |
10 |
|
|
|
|
03临床兽医学 |
12 |
|
|
|
|
Z1中兽药学 |
8 |
1 |
|
|
|
专业
学位 |
全日制 |
095200 |
兽医硕士 |
138 |
00不区分研究方向 |
86 |
|
|
1 |
|
非全日制 |
095200 |
兽医硕士 |
4 |
00不区分研究方向 |
4 |
|
|
|
3、参加复试的考生名单(见附件1)
四、调剂
可接受调剂学科专业以及调剂系统开放时间以研究生院网站公告为准。
五、复试的形式、内容及要求
(一)复试方式
公司2022年硕士研究生招生复试工作统一采取网络远程复试方式。网络远程复试采用“云考场”(主平台)、腾讯会议(备用平台)等软件平台进行。远程复试具体要求详见《英国365上市公司2022年硕士研究生远程网络复试软硬件及环境等要求说明》。
(二) 复试时间
1、4月1日前完成考生远程网络复试条件摸底,确保每位考生有条件进行远程网络复试。
2、4月1日前完成2022年硕士研究生复试培训会议(含政策宣讲、平台操作等)和远程网络复试演练。
3、4月2日远程网络复试平台测试。
4、各学位点复试时间地点(见附件2)
全日制学术型硕士研究生复试安排
时 间:2022年4月5日8:00-17:00
全日制/非全日制兽医硕士专业学位点复试安排
时 间:2022年4月6日8:00-21:00
(三)资格审查
资格审查由公司根据招生简章要求组织实施,所有参加复试的考生都必须进行资格审查。复试考生要签订承诺书,确保提交材料真实和复试过程诚信,材料原件于入学复查时再核对,如发现复试考生有弄虚作假,一经查实,一律取消复试或录取资格,其后果由考生本人承担。资格审查所需的材料以电子档形式在复试前通过远程面试系统进行提交以下材料:
1、本人有效身份证。
2、毕业证书、学位证书(应届生为员工证、《教育部学籍在线验证报告》)。
3、往届考生需提交教育部学信网出具的《教育部学历证 书电子注册备案表》或《中国高等教育学历认证报告》。
持国外学历的考生,还需上传教育部留学服务中心出具的国外学历学位认证证书。
4、未毕业自考生,还需提供考籍卡(证)及成绩单。
5、报考“退役老员工士兵”专项硕士研究生招生计划的 考生,应为高校员工应征入伍退出现役,且符合硕士研究生 报考条件者〔高校员工指全日制普通本专科(含高职)、研究 生、第二学士学位的应(往)届毕业生、在校生和入学新生, 以及成人高校招收的普通本专科(高职)应(往)届毕业生、 在校生和入学新生,下同〕。报考普通计划的考生,符合“退役老员工士兵”专项计划报考条件的,可申请调剂到该专项计划录取,其初试成绩须符合公司确定的接受 “退役老员工士兵”专项计划考生调剂的初试成绩要求。调入“退役大学 生士兵”专项计划招录的考生,不再享受退役老员工士兵初 试加分政策。该类考生应提交本人的《男(女)性应征公民入伍批准书》和《退出现役证》。
6、享受加分政策的考生(如老员工村官、老员工志愿服务西部计划、三支一扶等)须提交相关证明材料。
7、本人手写签名《诚信复试承诺书》。
8、英国365上市公司 2022 年硕士研究生招生综合评价表(需由本人所在单位的人事、政工部门加盖印章;无学习或工作单位人员可在其常住地街道办事处或村委会开具相关证明)。
9、二级招生单位规定的其他材料。
(四)复试的形式和内容
复试主要以网络视频面试的方式进行,每个考生的面试时间为20-30分钟。首先自我介绍,时间3分钟。
复试内容包括:
1、思想政治素质考核:主要对考生思想政治表现、时事政策理解、工作学习态度、职业道德和遵纪守法等方面进行考核,评价方式为定性评价,分“合格”、“不合格”两个等级,不合格者不予录取。(3道题任选1题:时间2分钟)
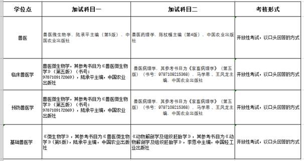
2、专业基础知识测试:开放性考试,以口头回答的方式进行;评价方式为定性评价,分“合格”、“不合格”两个等级,不合格者不予录取;考试科目及参考书目见《英国365上市公司2022年攻读硕士学位研究生招生简章》及其附件。(10道题选择3道题,时间3分钟)

3、英语听力及口语测试:满分30分,听力、口语各15分,以口头作答的方式进行,考官根据互动对话情况进行评价后分别确定成绩。(口语和听力,时间4分钟)
4、综合面试:满分70分,以口头问答的方式进行,一般不少于20分钟,主要对考生的综合素质、专业素养、科研素质和潜力进行考察。(随机问,时间8分钟)
5、同等学力考生(专科毕业生、国家承认学历的本科结业生、成人高校应届本科毕业生) 和跨学科门类考生加试《兽医微生物学》和《兽医药理学》两门主干课程,考试在面试中每门课程选答五道必答题,每道题20分,每门课程按100分计算,加试科目每一门低于60分以下者不予录取。

(五)综合成绩的计算
综合成绩由初试成绩和复试成绩组成,其中初试成绩权重为70%,复试成绩权重为30%。
复试成绩由英语听力测试成绩(满分15分)、英语口语测试成绩(满分15分)、综合面试成绩(满分70分) 三部分组成,加试科目成绩不计入复试成绩。
综合成绩=初试成绩(折合成百分制)*70%+复试成绩*30%。
(六)缴纳复试费
复试费标准:120元/次,具体缴费方式见《英国365上市公司网上缴纳复试费操作指南》。
一志愿复试考生的缴费时间定为3月31日08:00-4月1日17:00,未在规定时间缴费,视为自动放弃复试资格。
调剂考生须在在接到调剂复试通知后、参加调剂复试前完成缴费,否则视为自动放弃调剂复试资格.缴费后因各种原因未参加过复试的考生,已支付的复试费不予退还。
六、录取工作
(一)录取规则
1、按照教育部有关招生录取政策规定及湖南省教育厅的有关要求,根据公司下达的招生计划、复试录取办法以及考生的初试和复试成绩、思想政治表现和身体健康状况等按综合成绩由高到低,择优确定拟录取名单。
2、有以下情形之一的考生不予录取:
①专业基础知识测试不合格者;
②思想政治素质或品德考核不合格者;
③同等学力考生加试成绩有一门不合格者(60分以下);
④复试成绩不合格(60分以下)者;
⑤人事档案审查不合格者;
⑥报考资格不符合规定者;
⑦未通过或未完成学历(学籍)认证者;
⑧体检不合格者。
3、公司将通过中国研究生招生信息网对拟录取考生发送拟录取通知,调剂考生必须在拟录取通知发送后的48小时内接收该通知,否则视为自动放弃录取资格,一志愿考生默认为接受拟录取。
4、被录取的新生,经考生本人申请,公司和公司同意后,可以在 2022年6月1日前申请保留入学资格1-2 年再入学。
(二)录取类别
1、录取时应确定学习方式、就业方式。硕士研究生学习方式分为全日制和非全日制两种,就业方式分为非定向就业和定向就业两种类型。公司全日制招生专业仅招收非定向就业考生,非全日制招生专业仅招收定向就业考生。学习方式及就业方式一经确定,不得更改。
2、拟录取为非定向就业的考生,往届生须凭《调档函》于6月1日前将全部人事档案寄达公司。应届本科毕业生如不能按期将人事档案调寄公司的,须由考生所在公司或公司(系)党委出具书面情况说明,明确档案不能及时调取的理由和档案拟寄出日期(寄达时间不得超过录取当年8月31日)。
3、拟录取为定向就业的考生,根据教育部规定,应当在被录取前与招生单位、用人单位分别签订定向就业合同。考生须于6月1日前将《英国365上市公司硕士研究生定向培养协议书》寄达录取学院。协议上的用人单位与网报时填写的用人单位不一致的须作出说明。
4、拟录取为非定向就业的考生,不能按期调取人事档案的不予录取,责任由考生自负。
5、拟录取为定向就业的考生,不能按期寄达定向就业协议书的不予录取,责任由考生自负。
七、体检
集团不统一组织体检,考生自行到所在地二级甲等及以上医院按照《普通高等公司招生体检标准》及其补充规定的要求进行体检,并按要求将体检报告在复试前提交给公司,本校应届毕业生可到校医院进行体检。录取的考生入学后须参加公司统一组织的体检,不符合录取要求者取消录取资格。
八、复试监督和复议
1、公司的复试工作由公司研究生招生工作领导小组全面指导和监督,复试过程的公平、公正和复试结果由公司研究生招生工作领导小组全面负责,公司主要负责人为直接责任人。
2、公司的复试工作由校纪委办公室和研究生院进行全面监督。
3、拟录取的硕士研究生名单由研究生院进行公示,公示时间不少于10个工作日。
4、公示期内,考生的投诉、申诉由公司研究生招生办公室和公司研究生招生工作领导小组负责受理。对投诉和申诉的问题调查属实的,由公司研究生招生工作领导小组责成公司复试工作领导小组或复试小组进行复议。
九、复试的纪律和要求
1、未按规定时间参加复试的考生按放弃处理。
2、对填报虚假信息、提交虚假材料、考试作弊及其他违反考试管理规定和考场纪律的考生,公司将按照《国家教育考试违纪处理办法》(教育部令第 33 号)进行严肃处理,并通知考生所在单位(公司),造成不能录取等后果由考生本人承担。
3、所有考生的初试成绩不提供打印材料,考生可在中国研究生招生信息网自行下载并打印初试成绩。
4、请考生保持报名时所填联系电话的畅通,以免影响复试、录取等工作,否则,由此造成的后果由考生负责。
5、本方案最终解释权归365英国上市集团研究生招生办公室,未尽事宜以公司研究生招生工作领导小组审定为准。
联系地址:365英国上市集团第三教学楼308室
联系电话:0731-84635233 (办公电话)
13787123232 曾老师
13548532454 刘老师
365英国上市集团
2022年4月1日